Proceso_CL010_FENTO
Proceso P/CL010_FENTO: Proceso de orientación al estudiante.
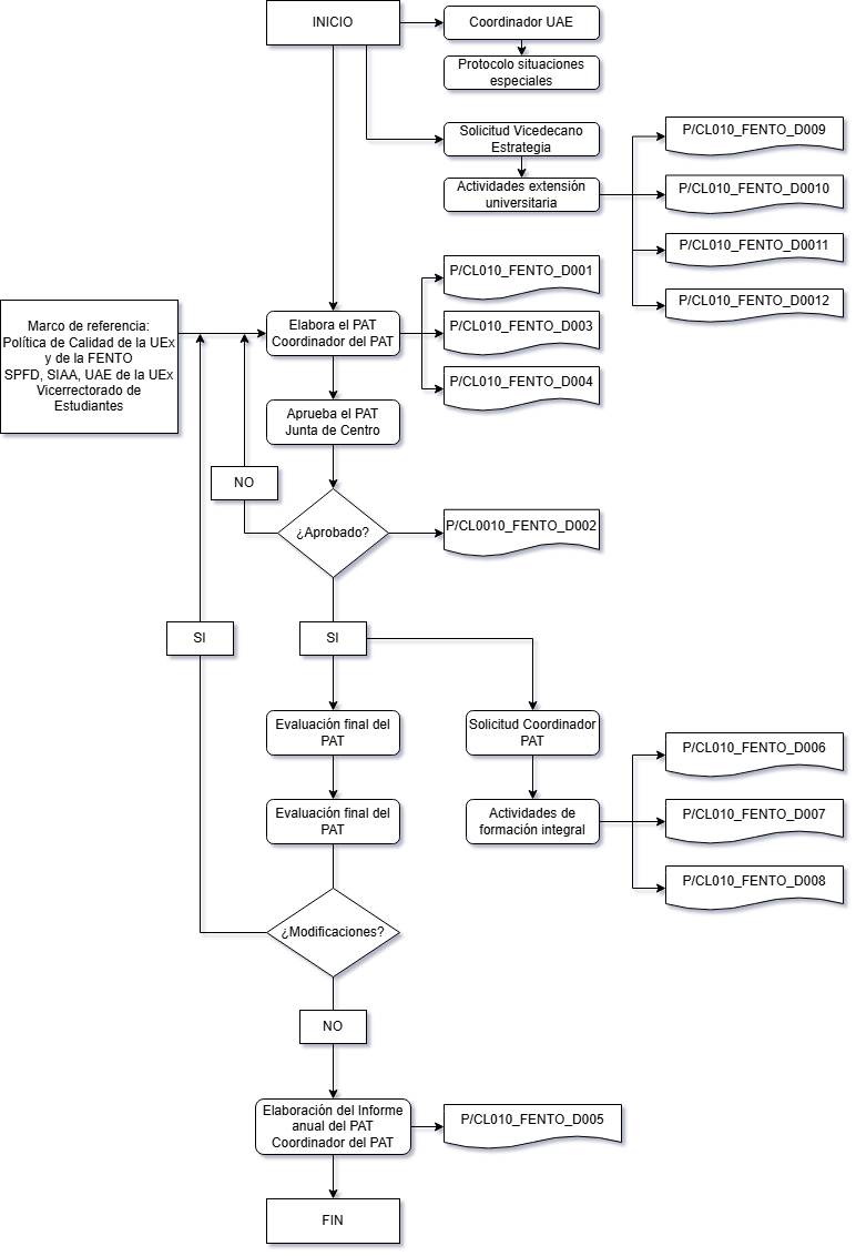
En la Facultad de Enfermería y Terapia Ocupacional (FENTO) queremos que tu experiencia universitaria sea completa y acompañada desde el primer día. El Proceso CL010_FENTO define cómo organizamos la acogida, orientación y tutorización de los estudiantes durante toda su etapa académica.
¿Qué incluye este proceso?
- Plan de Acción Tutorial (PAT): Apoyo personalizado mediante profesores-tutores para guiarte en tus decisiones académicas.
- Actividades de formación integral: charlas, jornadas y talleres que complementan tu formación.
- Extensión universitaria: eventos culturales y académicos para conectar con la comunidad universitaria.
- Atención a necesidades especiales: coordinación con la Unidad de Inclusión para garantizar igualdad de oportunidades.
¿Por qué es importante?
- Porque te ayuda a adaptarte, resolver dudas y aprovechar al máximo tu paso por la universidad, con recursos y acompañamiento en cada etapa.
Documento principal del proceso:
Evidencias:
Curso 2024-2025
Curso 2023-2024
- P/CL010_FENTO_D005: Informe anual del Plan de Acción Tutorial
Curso 2022-2023
- P/CL010_FENTO_D005: Informe anual del Plan de Acción Tutorial
Curso 2021-2022
- P/CL010_FENTO_D005: Informe anual del Plan de Acción Tutorial
Curso 2020-2021
- P/CL010_FENTO_D001: Plan de Acción Tutorial
- P/CL010_FENTO_D003: Guía del profesor-tutor del Plan de Acción Tutorial
- P/CL010_FENTO_D004: Guía del Plan de Acción Tutorial para el estudiante
- P/CL010_FENTO_D005: Informe anual del Plan de Acción Tutorial
Curso 2019-2020
- P/CL010_FENTO_D005:Informe anual del Plan de Acción Tutorial
Curso 2018-2019
- P/CL010_FENTO_D005: Informe anual del Plan de Acción Tutorial
Curso 2017-2018
- P/CL010_FENTO_D005: Informe anual del Plan de Acción Tutorial
Curso 2016-2017
- P/CL010_FENTO_D005: Informe anual del Plan de Acción Tutorial
Curso 2015-2016
- P/CL010_FENTO_D002: Acta nº 264 de la Junta de Facultad en la que se aprueba el Plan de Acción Tutorial
- P/CL010_FENTO_D005: Informe anual del Plan de Acción Tutorial
Curso 2013-2014
- P/CL010_FENTO_D005: Informe anual del Proceso de Orientación al Estudiante
Curso 2012-2013
- P/CL010_FENTO_D005: Informe anual del Proceso de Orientación al Estudiante
Curso 2011-2012
- P/CL010_FENTO_D005: Informe anual del Proceso de Orientación al Estudiante
Curso 2010-2011
- P/CL010_FENTO_D005: Informe anual del Proceso de Orientación al Estudiante
Anexos:
- P_CL010_FENTO_D006: Modelo de certificado de dirección del Plan de Acción Tutorial
- P_CL010_FENTO_D007: Modelo de certificado de ponencia del Plan de Acción Tutorial
- P_CL010_FENTO_D008: Modelo de informe de participación del Plan de Acción Tutorial
- P_CL010_FENTO_D009: Modelo certificado de organización de Extensión Universitaria
- P_CL010_FENTO_D0010: Modelo de informe de participación de Extensión Universitaria
- P_CL010_FENTO_D0011: Modelo certificado de asistencia de Extensión Universitaria
Diagrama:

Documentos obsoletos:
-
Documento principal