Proceso_ES004_FENTO
Proceso P/ES004_FENTO: Definición de la Política y Objetivos de Calidad
¿Qué hacemos?
- Compromiso con la Calidad en la FENTO: definimos y revisamos nuestra política de calidad y los objetivos estratégicos dentro del Sistema de Aseguramiento Interno de la Calidad (SAIC) de la UEx de forma transparente y participativa.
¿Por qué es importante?
- Asegura la mejora continua, alineada con la normativa universitaria y los estándares europeos de calidad.
- Garantiza mejora continua, excelencia académica y satisfacción de todos.
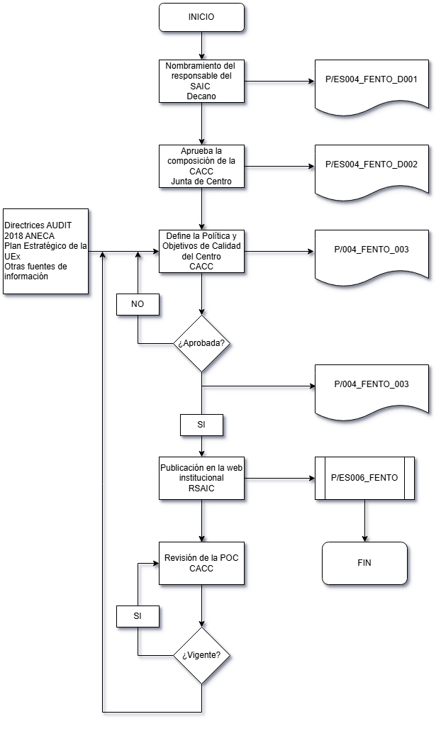
¿Cómo funciona?
- Se analizan necesidades y resultados del centro.
- Se proponen y aprueban los objetivos en la Junta de Facultad.
- Se publican en la web para conocimiento de toda la comunidad.
- Se revisan periódicamente para adaptarse a los cambios.
Tu opinión cuenta:
- Este proceso tiene en cuenta a todos los grupos de interés para construir una facultad mejor:
✅ Estudiantes ✅ Profesorado ✅ PAS ✅ Empleadores ✅ Sociedad
Documento principal del proceso:
Evidencias:
Curso 2024-2025
Curso 2023-2024
- P/ES004_FENTO_D004 – Acta nº 339 de la Junta de Facultad en la que se aprobación de la Política y Objetivos de Calidad del Centro por la Junta de Facultad.
Curso 2022-2023
Curso 2021-2022
- P/ES004_FENTO_D002 – Acta nº 309 de la Junta de Facultad en la que se aprueba la renovación de algunos miembros de las Comisiones de Aseguramiento de la Calidad.
Curso 2019-2020
- P/ES004_FENTO_D003 – Acta nº 43 de la Comisión de Calidad de la Facultad de Enfermería y Terapia Ocupacional en la que se actualiza la política y objetivos de calidad.
- P/ES004_FENTO_D002 – Acta nº 298 de la Junta de Facultad en la que se aprueba la renovación de algunos miembros de las Comisiones de Aseguramiento de la Calidad.
Curso 2018-2019
- P/ES004_FENTO_D004 – Acta nº 296 de la Junta de Facultad en la que se aprueba la actualización de la Política y Objetivos de Calidad de la FENTO.
- P/ES004_FENTO_D002 – Acta nº 287 en la que se aprueba la renovación de las comisiones de calidad de las titulaciones.
Curso 2017-2018
- P/ES004_FENTO_D001 – Acta nº 286 en el que se renueva el nombramiento del Responsable del Sistema Interno de Garantía de Calidad del Centro.
- P/ES004_FENTO_D002 – Acta nº 279 de la Junta de Facultad en la que se aprueba renovación de las comisiones de calidad.
Curso 2016-2017
- P/ES004_FENTO_D002 – Acta nº 273 de la Junta de Facultad en la que se aprueba la renovación de las comisiones de calidad.
Curso 2015-2016
- P/ES004_FENTO_D002 – Acta nº 266 de la Junta de Facultad en la que se aprueba la renovación de las comisiones de calidad.
- P/ES004_FENTO_A.I. – Modelo de seguimiento y evaluación del Proceso (2016)
Curso 2014-2015
- P/ES004_FENTO_D003 – Acta nº 14 de la Comisión de Calidad de la Facultad de Enfermería y Terapia Ocupacional en la que se aprueba la Política y Objetivos de Calidad del Centro.
- P/ES004_FENTO_D004 – Certificado de aprobación en el Acta nº 254 de la Junta de Facultad de la Política de Calidad de la Facultad de Enfermería y Terapia Ocupacional.
- P/ES004_FENTO_D002 – Acta nº 253 de la Junta de Facultad en la que se aprueba la composición de las comisiones de calidad para el curso 2014/2015.
- P/ES004_FENTO_A.I. – Modelo de seguimiento y evaluación del Proceso (2015).
Curso 2013-2014
- P/ES004_FENTO_D001: – Acta nº 252 de la Junta de Facultad con la propuesta de nombramiento del Responsable del Sistema de Aseguramiento Interno de la Calidad.
- P/ES004_FENTO_D002: – Acta nº 242 de la Junta de Facultad en la se aprueban la composición de las comisiones de calidad.
Curso 2012-2013
- P/ES004_FENTO_D002: – Acta nº 235 de la Junta de Escuela en la que se aprueba la composición de las comisiones de calidad.
Curso 2011-2012
- P/ES004_FENTO_D002: – Acta nº 228 de la Junta de Escuela en la que se aprueba la composición de las comisiones de calidad.
Curso 2010-2011
- P/ES004_FENTO_D002: – Acta nº 221 de la Junta de Escuela en al que se aprueba la composición de las comisiones de calidad.
Curso 2009-2010
- P/ES004_FENTO_D004 – Acta nº 214 de la Junta de Escuela en la que se aprueba el Sistema de Garantía Interna de Calidad del Centro.
- P/ES004_FENTO_D002 – Acta nº 213 de la Junta de Escuela en la que se aprueba la renovación de las comisiones de calidad y se forma la Comisión de Garantía de Calidad del Máster Universitario de Investigación.
Curso 2008-2009
- P/ES004_FENTO_D001 – Acta nº 212 de la Junta de Escuela en la que se propone el nombramiento de un Responsable del Sistema de Aseguramiento Interno de la Calidad.
- Acta nº 205 de la Junta de Escuela en la que se aprueba:
- P/ES004_FENTO_D001 – Propuesta de nombramiento del Responsable del Sistema de Aseguramiento Interno de la Calidad.
- P/ES004_FENTO_D002 – Nombramiento de los miembros de la Comisión de Aseguramiento de la Calidad del Centro.
Diagrama:

Documentos obsoletos:
-
Documento principal:
-
Anexos: